โปรแกรมจำลองทางอิเล็กทรอนิกส์ (Electronic Simulation Software)
บทความดีๆ โดย ครูวินัย จบเจนไพร แผนกวิชาช่างอิเล็กทรอนิกส์ วิทยาลัยเทคนิคสมุทรปราการ
การเรียนในวิชาช่างอิเล็กทรอนิกส์ในปัจจุบันนอกจากทักษะการทำงานในการปฎิบัติจริงแล้วเรายังสามารถจำลองการทำงานก่อนการปฎิบัติงานจริงได้ ซึ่งจะมีข้อดีหลายๆอย่างดังนี้
ข้อดีของการจำลองผลการทำงานของวงจรก่อนปฎิบัติงานจริงคือ
1.สามารถทำได้ทันทีไม่ต้องซื้อหรือเบิกอุปกรณ์จริงมาทดลอง
2.ลดความเสียหายในการต่อวงจรจริงเพราะสามารถ
3.สามารถวิเคราะห์สัญญาณโดยใช้เครื่องมือวัดสัญญาณในการจำลองก่อนลงมือปฎิบัติจริง
4.แบ่งปันและทำงานร่วมกันได้ง่าย ไฟล์วงจรจำลองสามารถแบ่งปันกับผู้อื่นได้ง่าย ทำให้การทำงานร่วมกันเป็นทีมมีประสิทธิภาพมากขึ้น
นี่เป็นเพียงบางส่วนของการใช้โปรแกรมจำลองทางอิเล็กทรอนิกส์ ก่อนลงมือต่อวงจรจริง
โปรแกรมจำลองทางอิเล็กทรอนิกส์ที่นิยมใช้งานหลายโปรแกรม หลายเว็บไซด์ ขึ้นอยู่กับวัตถุประสงค์การใช้งาน ระดับความซับซ้อนของวงจร และงบประมาณ นี่คือโปรแกรมและเว็บไซด์หลักๆ ที่ได้รับความนิยม:
- Proteus Design Suite (นิยมมากในกลุ่มนักศึกษาและงานที่เกี่ยวกับ Microcontroller):
จุดเด่น: มีความสามารถในการจำลองวงจรได้หลากหลายทั้งอนาล็อก ดิจิตอล และวงจรผสม (Mixed-signal) ที่สำคัญคือสามารถจำลองการทำงานของ Microcontroller (เช่น PIC, AVR, 8051) และโค้ดโปรแกรมได้เสมือนจริง ทำให้เหมาะสำหรับงานพัฒนาไมโครคอนโทรลเลอร์ นอกจากนี้ยังสามารถออกแบบลายวงจรพิมพ์ (PCB Layout) ได้อีกด้วย
เหมาะสำหรับ: นักศึกษา, วิศวกรที่ทำงานด้าน Microcontroller, การเรียนรู้และพัฒนาโปรเจกต์อิเล็กทรอนิกส์ต่างๆ
- LTSpice (ฟรีและเป็นที่นิยมในหมู่วิศวกรมืออาชีพ):
จุดเด่น: เป็นโปรแกรม SPICE simulator ที่ทรงพลังมาก พัฒนาโดย Analog Devices (เดิมคือ Linear Technology) มีความแม่นยำสูงในการจำลองวงจรอิเล็กทรอนิกส์อนาล็อก โดยเฉพาะวงจร Power Supply และวงจรที่ซับซ้อน มีไลบรารีของโมเดลอุปกรณ์ที่กว้างขวาง และที่สำคัญคือ “ฟรี”
เหมาะสำหรับ: วิศวกรอิเล็กทรอนิกส์, นักพัฒนาวงจรอนาล็อก, ผู้ที่ต้องการความแม่นยำสูงในการจำลอง
- Fritzing (เน้นการวาดวงจรและทำเอกสาร):
จุดเด่น: เน้นการวาดวงจรให้เสมือนจริงบน Breadboard และสามารถวาดผังวงจร (Schematic) รวมถึงลายวงจรพิมพ์ (PCB) ได้ง่าย มีอุปกรณ์พื้นฐานและบอร์ด Arduino ให้เลือกใช้งานเยอะ เหมาะสำหรับการทำเอกสารประกอบโปรเจกต์
เหมาะสำหรับ: ผู้เริ่มต้น, นักเรียน, ผู้ที่ต้องการสร้างเอกสารประกอบวงจรที่สวยงาม
- EasyEDA (ออนไลน์และครบวงจร):
จุดเด่น: เป็นแพลตฟอร์มออนไลน์ที่ครบวงจร สามารถวาด Schematic, จำลองวงจร, และออกแบบ PCB ได้ในที่เดียว มีไลบรารีขนาดใหญ่และรองรับการทำงานร่วมกันเป็นทีม (Team Work) สามารถเข้าถึงได้ทุกที่ที่มีอินเทอร์เน็ต
เหมาะสำหรับ: ผู้ที่ต้องการความสะดวกในการทำงานออนไลน์, การทำงานเป็นทีม, การออกแบบ PCB อย่างรวดเร็ว
- KiCad (Open Source และครอบคลุม):
จุดเด่น: เป็นโปรแกรม EDA (Electronic Design Automation) แบบ Open Source ที่ทรงพลังและฟรี มีความสามารถในการออกแบบ Schematic, PCB Layout, และสามารถดูในรูปแบบ 3D ได้ มีชุมชนผู้ใช้งานขนาดใหญ่ที่คอยสนับสนุนและพัฒนา
เหมาะสำหรับ: ผู้ที่ต้องการเครื่องมือออกแบบวงจรแบบครบวงจรฟรี, ผู้ที่ต้องการความยืดหยุ่นและการควบคุมที่สูง
- Multisim (สำหรับงานวิชาการและการศึกษา):
จุดเด่น: เป็นโปรแกรมที่พัฒนาโดย National Instruments เน้นการใช้งานในสถาบันการศึกษา มีส่วนต่อประสานกับผู้ใช้ที่ใช้งานง่าย (User-friendly interface) และมีเครื่องมือวัดเสมือนจริง (Virtual Instruments) เช่น Oscilloscope, Function Generator ที่ใช้งานได้คล้ายของจริง
เหมาะสำหรับ: นักเรียน, นักศึกษา, อาจารย์, การเรียนรู้และสอนวิชาอิเล็กทรอนิกส์
- TinkerCAD Circuits (ออนไลน์สำหรับผู้เริ่มต้น/การศึกษา):
จุดเด่น: เป็นเครื่องมือออนไลน์ที่ใช้งานง่ายมาก เหมาะสำหรับผู้เริ่มต้นและเด็กนักเรียน สามารถจำลองวงจร Arduino และอิเล็กทรอนิกส์พื้นฐานได้ด้วยการลากและวาง
เหมาะสำหรับ: ผู้เริ่มต้น, การเรียนการสอนเบื้องต้น, การทดลองวงจรง่ายๆ
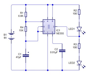
ในบทความนี้จะยกตัวอย่างภาพของวงจรอะสเตเบิ้ลมัลติไวเบรเตอร์โดยใช้ไอซี 555 โดยจากวงจรที่ออกแบบเป็นการจำลองการทำงานโดยใช้ TinkerCAD Circuit และการต่อวงจรจริง
รูปที่1 วงจรอะสเตเบิลมัลติไวเบรเตอร์ (Astable Multivibrator)
รูปที่ 2 จำลองการทำงานโดย TinkerCAD
รูปที่ 3 ต่ออุปกรณ์จริงลงแผงโปรโตบอร์ด
จากรูปจะเห็นว่าการจำลองการต่อวงจรโดยใช้ TinkerCAD มีผลการจำลองการทำงาน ใกล้เคียงกับ การต่อโดยใช้อุปกรณ์จริงบนแผงโปรโตบอร์ด โดยเราไม่ต้องมีอุปกรณ์จริงหน้างานก็สามารถเรียนรู้การต่อวงจรได้ทันที


